Procesos Industriales Sustentables

Clave: ITZITCA-4
LGAC: Manufactura Esbelta Sustentable y Desarrollo Regional Sustentable
Dra. Minerva Cristina
García Vargas
Mtro. Everardo Marín
Maya
Dr. Javier García
Hurtado
Mtro. Alan García
Arreola
Ing.Ind. Daniel Hernández Durán
Lic. Adm. Joel Hernandez Martínez

Proyectos Desarrollados

Biocompuestos terapéuticos a partir de biomasa residual de aguacate (2020)


El uso de extractos naturales con actividad farmacológica es de interés por el potencial terapéutico en el tratamiento de diferentes enfermedades con menores efectos secundarios. La investigación aborda el potencial farmacológico de los residuos de aguacate (cáscara, hueso y hoja), la composición química de los extractos, además de comparar la actividad antioxidante reportada en la literatura con la de los extractos obtenidos usando agua como solvente para una extracción amigable con el medio ambiente.

Investigación de origen, tratamiento óptimo y confinamiento de Residuos Sólidos Urbanos en el Municipio de Zitácuaro (2020)


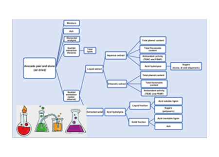
Para un mejor aprovechamiento del aguacate, es importante reconocer qué compuestos contienen la cáscara y el hueso y cuáles se puede convertir en bioproductos valiosos. Durante la investigación se determinó la composición química, el contenido fenólico total por el método Folin-Ciocalteu y las propiedades antioxidantes por los ensayos FRAP y TEAC. Ambas biomasas contienen lípidos y proteínas. La valorización de lignina y azúcares es de interés dado el alto contenido, en particular del hueso es una rica fuente de glucosa, que podría utilizarse para obtener biocombustibles o derivados de interés

Concreto de trabajalidad controlada (2022)


La finalidad de este tipo de concreto de extensibilidad controlada, es iniciar con una extensibilidad de 50 cm +/- 1 cm, para brindarnos una trabajabilidad de mayor tiempo, es decir, se busca que nuestro concreto tenga una trabajabilidad por dos horas y al terminar en este tiempo con un reveniemiento de 16 cm+/- 2 cm. La importancia del uso del tipo y de la calidad correcta del agregado (árido) no se puede subestimar. Los agregados fino y grueso ocupan cerca del 60% al 75% del volumen del concreto (70% a 85% de la masa) e influyen fuertemente en las propiedades tanto en estado fresco como endurecido, en las proporciones de la mezcla y en la economía del concreto.

Ingeniería conceptual básica y de detalle para proyectos utilizando un sistema BIM (2019)


El desarrollo de los documentos de ingeniería de detalle, siguiendo la metodología BIM y las especificaciones del AISC y del IMCA. La ingeniería de detalle es la fase donde se analiza una obra en particular desglosando los elementos necesarios para la ejecución; previo a esto, se debe tener el estudio de la ingeniería conceptual y la información obtenida en la ingeniería básica, etapas donde se determina la factibilidad del proyecto, las condiciones del lugar, la información técnica del proyecto y el diseño estructural del mismo.

Investigación del impacto que tienen las técnicas de Lean Manufacturing y Six Sigma en la sustentabilidad de una empresa procesadora de cacahuates japoneses (2019)


Se trabajó el diseño e implementación de un proceso de fabricación sustentable de cacahuates a partir del reconocimiento de las actividades y los aspectos taxativos donde se suscitan los mayores impactos ambientales por medio de la aplicación de técnicas de lean-six sigma, la medición del impacto ambiental por medio de la matriz de Leopoldo tomando como marco de referencia la ISO 14001-2015.

Economía circular en el proceso de reciclado de pallets de madera (2022)


Modelo para el aprovechamiento de tarimas de madera después de su vida útil mediante remanufactura aplicado en una importadora comercial evaluando la reducción de impacto ambiental con calculadora de modelo de Reducción de Desechos de la EPA (WARM).